睿信咨询根据客户需求建立相应的实现路径:

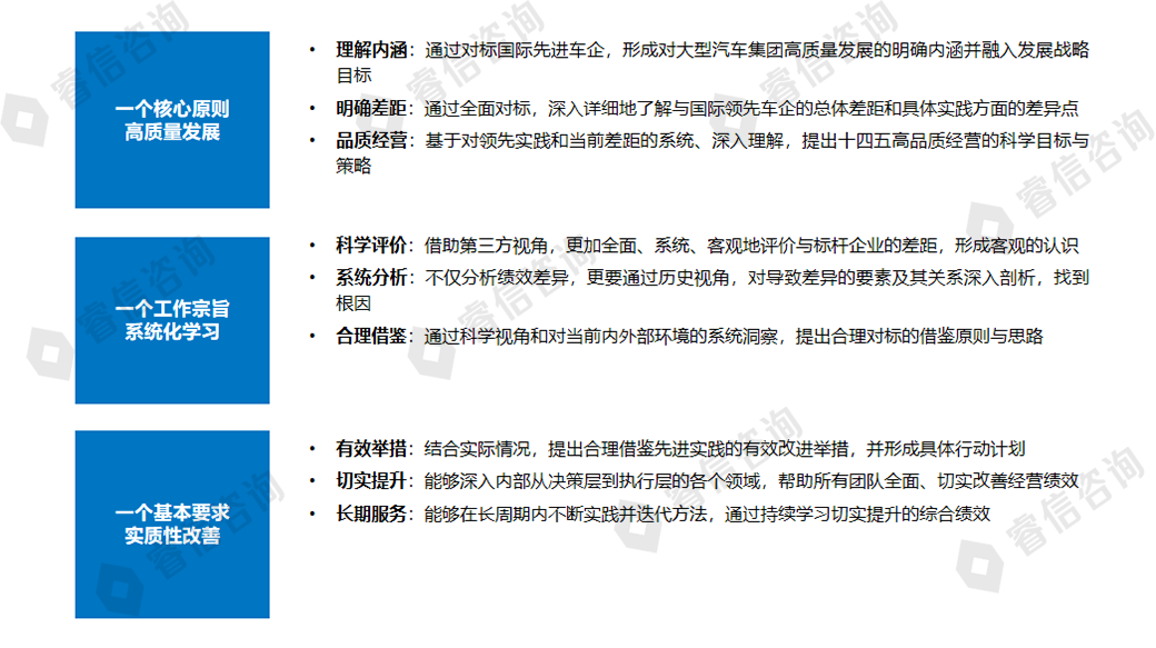
建立对标分析的基本工作模型与推进逻辑

采用兼顾可度量的表观绩效评价和对绩效的根因分析

借助杜邦分析,对比丰田的财务表现

进一步分析丰田汽车平台及车型布局

在管理工具方面,对比研究JIT生产方式的方法、手段

睿信咨询根据客户需求建立相应的实现路径:

建立对标分析的基本工作模型与推进逻辑

采用兼顾可度量的表观绩效评价和对绩效的根因分析

借助杜邦分析,对比丰田的财务表现

进一步分析丰田汽车平台及车型布局

在管理工具方面,对比研究JIT生产方式的方法、手段

上一篇 : 某汽车整车企业管理提升咨询项目案例
新型能源体系作为中国式现代化的动力引擎与生态基石。“十五五”规划建议明确提出“加快建设新型能源体系”,并将其置于“建设美···
当前,中国正处于生态文明建设深化推进与新型城镇化高质量发展的关键阶段,环卫行业作为城市治理的核心支撑与生态环境保护的前沿···
量子科技作为前沿颠覆性技术的典型代表,是引领新一轮科技革命和产业变革的战略性方向。在《中华人民共和国国民经济和社会发展第···
氢能作为连接可再生能源、电力系统与高耗能工业的重要能源载体,在实现深度脱碳和构建新型能源体系过程中具有不可替代的战略意义···

添加专属客服
一对一为您解答

扫码关注公众号
获取最新资讯
获取更多信息请拨打
为您提供更具前瞻性、创造性和易实施的整体解决方案