项目运作框架

结合《企业内部控制基本规范》、《企业内部控制应用指引》等政策文件对企业内控情况科学诊断:

从控制环境、风险评估、控制活动、信息沟通、内部监督等五大方面对内控情况进行细致分析

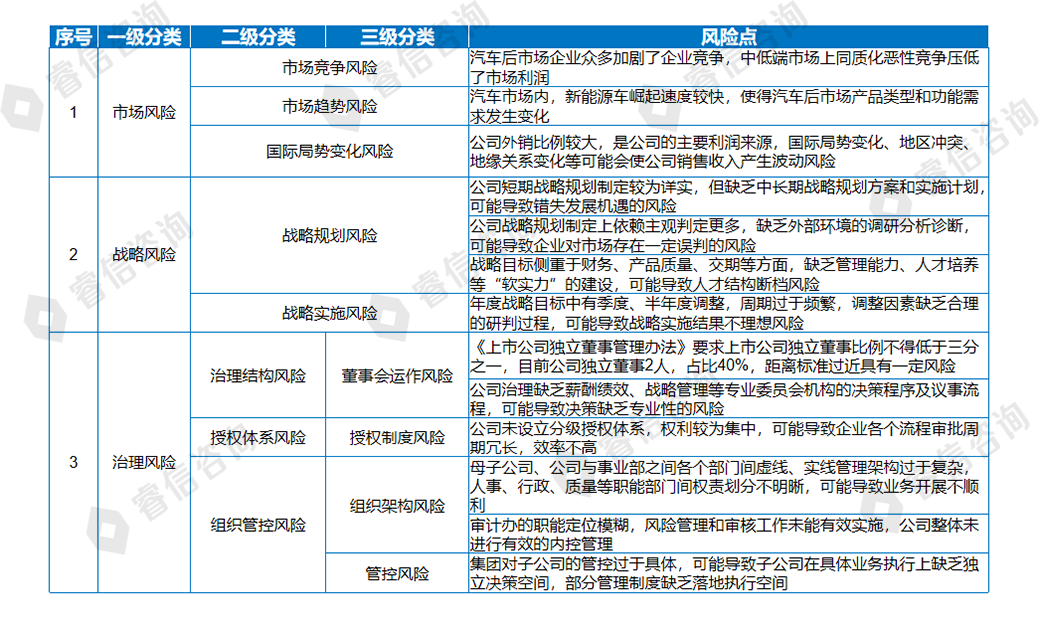
同时归纳总结业务风险点形成《风险清单》

通过企业价值链梳理,形成科学有效的制度体系,对于缺乏的相关制度提出优化建议:

最终完成内控手册的撰写:

项目成果

项目运作框架

结合《企业内部控制基本规范》、《企业内部控制应用指引》等政策文件对企业内控情况科学诊断:

从控制环境、风险评估、控制活动、信息沟通、内部监督等五大方面对内控情况进行细致分析

同时归纳总结业务风险点形成《风险清单》

通过企业价值链梳理,形成科学有效的制度体系,对于缺乏的相关制度提出优化建议:

最终完成内控手册的撰写:

项目成果

上一篇 : 某特大型石油石化企业集团对标研究咨询项目案例
随着线上流媒体平台的崛起和消费者娱乐需求的多元化,传统单一观影模式的增长已现瓶颈。报告指出,将电影院从单纯的放映场所,升···
二十届四中全会提出“加快发展新质生产力”“建设现代化产业体系”,并明确将“推动高端装备制造业创新发展”作为“十五五”时期···
在二十届四中全会精神的指引下,我国“十五五”规划进一步明确了以科技创新推动产业升级、加快发展新质生产力的战略方向。高端装···
二十届四中全会明确提出“加快发展新质生产力”“提升产业链供应链韧性和安全水平”,并将“建设现代化产业体系”作为“十五五”···

添加专属客服
一对一为您解答

扫码关注公众号
获取最新资讯
获取更多信息请拨打
为您提供更具前瞻性、创造性和易实施的整体解决方案